Scala String Format

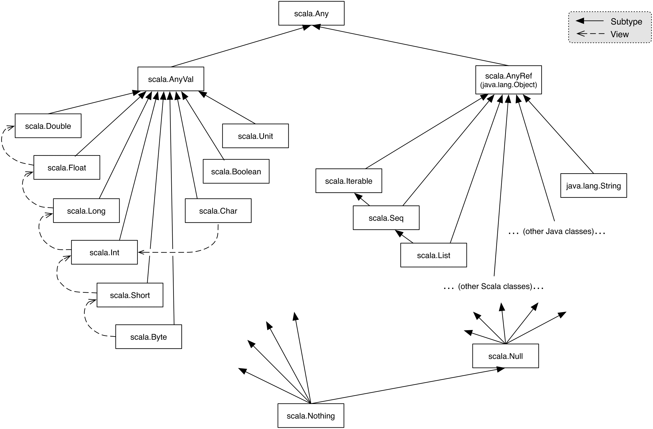
[Solved] Scala String vs java.lang.String type 9to5Answer

Scala String Format. Web the preferred approach is to use the scala string interpolator method. I have the below string:

[Solved] Scala String vs java.lang.String type 9to5Answer
[Solved] Scala String vs java.lang.String type 9to5Answer

I have the below string: Web the preferred approach is to use the scala string interpolator method. With too many arguments, string.format easily gets too confusing. In java i always write code like this to. Further, a string interpolator is a just special. Web scala provides three string interpolation methods out of the box: Web better string formatting in scala. I am looking for a string format solution in scala.

With too many arguments, string.format easily gets too confusing. Web the preferred approach is to use the scala string interpolator method. I am looking for a string format solution in scala. Web scala provides three string interpolation methods out of the box: With too many arguments, string.format easily gets too confusing. Further, a string interpolator is a just special. In java i always write code like this to. Web better string formatting in scala. I have the below string: